一、项目基本情况
1.项目名称:KY开元集团官网2025年网络综合教学平台服务项目
2.采购方式:比选
3.最高限价:88000元
二、采购需求
本项目是KY开元集团官网网络综合教学平台服务项目。要求按照KY开元集团官网服务需求,完成KY开元集团官网现有网络综合教学平台运维服务。
1.核心服务模块
(1)平台软件运维服务
软件维护:提供软件运行环境维护、数据备份恢复、软件安装调试、操作培训、反馈收集、版本更新等基础服务。
数据处理:清理冗余数据,保障数据安全(每日本机+异机备份,每月安全巡检及漏洞修复)。
日常运维:支持程序自动化构建、关键节点监控等,提供7×24小时远程及电话支持。故障响应及时(本地1小时内响应一二级故障,8小时内响应三级故障等)。
项目运营:定期组织培训、季度汇报,每学期2次行业专家咨询,提供学员在线客服。
(2)专项系统服务
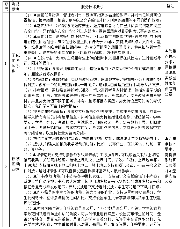
①无纸化考试系统:集成基础数据建设、题库建设,试卷管理、排考、考试管理、在线监考、自动阅卷、线下试卷扫描、成绩管理、统计分析等功能,充分发挥考试系统在教学活动中的作用。
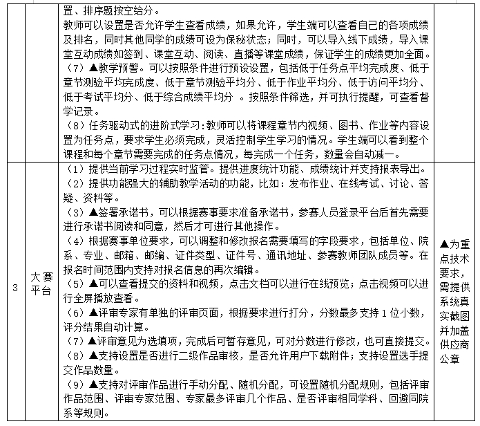
②教学互动系统:提供全面的网络教学功能,包括作业、考试、通知、互动课堂、PBL教学、资料、统计等,充分发挥平台在教与学中的作用。同时,在教学过程中,能够直接无缝对接的海量在线资源,实现名师课程视频、教材教参、文献资料等的轻松调用,为教与学随时随地提供资源支持。师生可以在互动课堂模块通过音视频、文字互动,实现远程授课、辅导。知识单元化慕课课程支持辅助教学、闯关式网络教学、混合式翻转课堂教学等多种教学模式。课程建设过程中可插入作业、视频、图书作为任务点,通过任务点是否完成来对学生行为进行监控。详尽的学习统计能够统计出每个学生的学习进度、学习行为轨迹、作业分数、视频观看情况、图书阅览情况、参与讨论次数等。教师可以为每个班级制定学习计划。将课程章节定时开放给学生,也可以设置闯关式学习,学生必须将章节中全部人物点完成才能进入下一节,控制学生的学习流程,监控学习结果。
③应用计算机技术、多媒体技术、网络通信技术、数字技术等现代信息技术手段构建新型评比系统,融合现代竞赛管理、资源管理理念和现代信息技术形成具有多种功能开放式的教学竞赛管理系统。教学竞赛管理需实现对竞赛全流程进行管理和设置,包括竞赛网站、人员设置、竞赛管理、竞赛报名和专家管理、作品管理、评审规则管理、作品评审、作品评审结果等。
2.服务技术要求


说明:1.以上报价为全费用报价,含人工、材料、税金等。
2.本项目不设预付款,签订合同后一次性付款。
3.履行期限:1年。
三、供应商资格要求
1.投标人具有独立承担民事责任的能力:投标人须在中华人民共和国境内注册,具有独立承担民事责任能力的法人、其他组织或者自然人。(提供市场监督管理部门核发的有效的三证合一营业执照或民办非企业登记证书或社会团体登记证或自然人身份证明,扫描件加盖投标人电子公章);
2.投标人需提供营业执照、开户许可证等文件;应遵守相关法律法规,投标人需提供投标人及其法定代表人近三年无行贿犯罪记录的承诺函;
3.投标人需提供相关资料,包括投标人认为如果满足文件要求还需要提供的资格证明文件;
4.投标人应制定详细的服务实施方案;
5.投标人需具备良好的技术支持和售后服务能力。
四、评选方法
采用综合评分法,对检验认定为有效的报价函评选,从报价、核心技术指标、项目实施方案、项目运营方案及保障措施等方面进行综合评审。
五、响应文件提交
1.报价单位需在公告发布后3个工作日内,将密封的报价函(包括工商营业执照、组织机构代码证副本复印件加盖公章)现场或邮寄递交KY开元,逾期或不符合条件者视为无效。
2.报价函递交和联系地址:云南省昆明市呈贡区万峰街1909号KY开元集团官网。
六、评选
自报价截止之日起3天内,KY开元将组织评审小组对有效报函进行评审,评审结果将通过学校官网及时发布。
七、有关约定和要求
出现下列情况之一者,报价文件视为无效:
1.报价单位未加盖公章或单位名称与公章不符;
2.报价文件字迹模糊、内容不全(包含报价函附件);
3.不按要求报价,存在多个报价或报价金额、计量单位谬误;
4.报价函信封不密封和不盖骑缝章的。
联系人:孔老师 电话:0871-68222270
地址:云南省昆明市呈贡区万峰街1909号



