为全面提升KY开元通识教育课程质量,推动数字化教学资源建设,现面向社会公开采购“网络课程资源服务项目”项目,欢迎符合资格条件的供应商参与响应。
一、项目基本情况
1.项目名称:KY开元集团官网2025年网络课程资源服务项目
2.采购方式:比选
3.最高限价:100000元
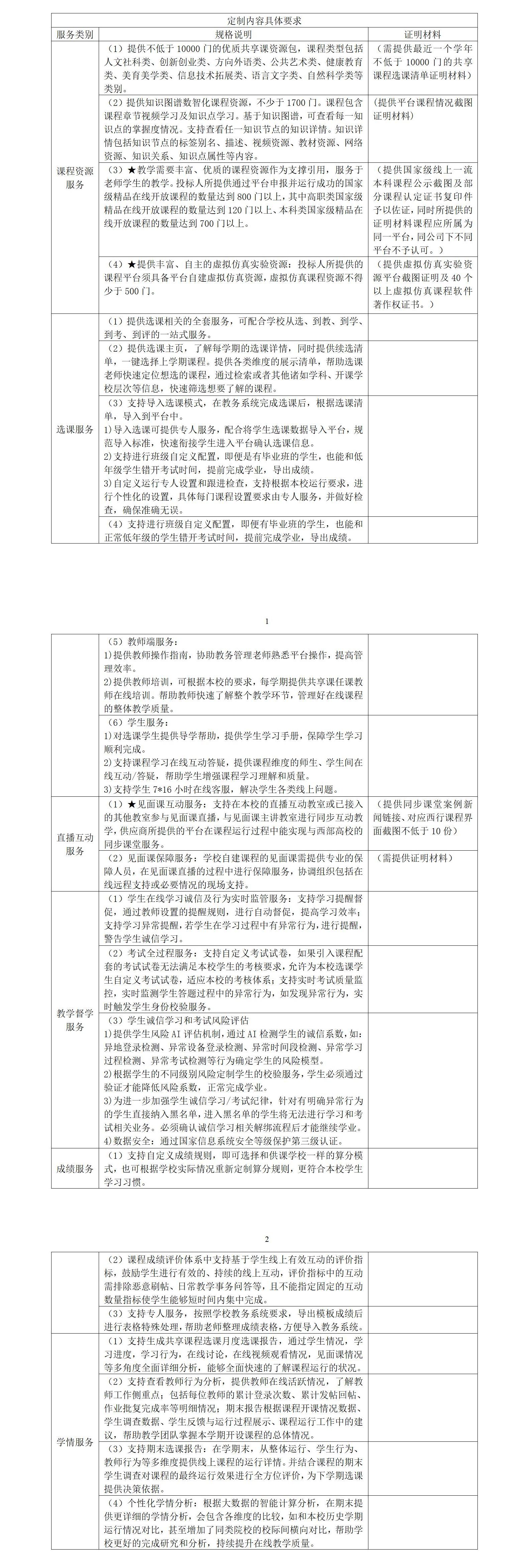
二、采购需求

说明:1.以上报价为全费用报价,含人工、材料、税金等。
2.本项目不设预付款,检测完成通过验收后一次性付款。
3.履行期限:1年。
三、供应商资格要求
1.投标人具有独立承担民事责任的能力:投标人须在中华人民共和国境内注册,具有独立承担民事责任能力的法人、其他组织或者自然人。(提供市场监督管理部门核发的有效的三证合一营业执照或民办非企业登记证书或社会团体登记证或自然人身份证明,扫描件加盖投标人电子公章);
2.投标人需提供营业执照、开户许可证等文件;应遵守相关法律法规,投标人需提供投标人及其法定代表人近三年无行贿犯罪记录的承诺函;
3.投标人需提供相关资料,包括投标人认为如果满足文件要求还需要提供的资格证明文件;
4.投标人应制定详细的服务实施方案;
5.投标人需具备良好的技术支持和售后服务能力。
四、评选方法
采用综合评分法,对检验认定为有效的报价函评选,从报价、项目实施方案、技术指标响应、服务方案及保障措施等方面进行综合评审。
五、响应文件提交
1.报价单位需在公告发布后3个工作日内,将密封的报价函(包括工商营业执照、组织机构代码证副本复印件加盖公章)现场或邮寄递交KY开元,逾期或不符合条件者视为无效。
2.报价函递交和联系地址:云南省昆明市呈贡区万峰街1909号KY开元集团官网。
六、评选
自报价截止之日起3天内,KY开元将组织评审小组对有效报函进行评审,评审结果将通过学校官网及时发布。
七、有关约定和要求
出现下列情况之一者,报价文件视为无效:
1.报价单位未加盖公章或单位名称与公章不符;
2.报价文件字迹模糊、内容不全(包含报价函附件);
3.不按要求报价,存在多个报价或报价金额、计量单位谬误;
4.报价函信封不密封和不盖骑缝章的。
联系人:孔老师 电话:0871-68222270
地址:云南省昆明市呈贡区万峰街1909号



