一、项目基本情况
1.项目名称:通道管理系统和车辆道闸系统项目
2.采购方式:比选
3.最高限价:110000.00元
二、采购需求
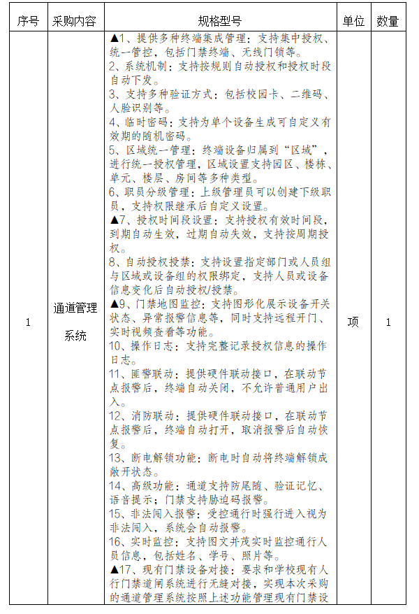
1.采购项目具体功能描述
人行通道功能。人员进出管理,分为:学生、教师、访客。
(1)学生功能
①大专学生身份自动识别,正常工作、生活时间段自由进出,出入信息系统记录,照片存入系统(120天内可查);夜间晚归,记录并同步通过微信服务号发给带班辅导员;过早离校(凌晨出门),记录并同步通过微信服务号发给带班辅导员。
②中专学生身份自动识别,离校需向辅导员请假,获批后方可出行,离校后发送离校记录给辅导员;返校后发送返校记录给辅导员。出入信息系统记录,照片存入系统(120天内可查);夜间晚归,记录并同步通过微信服务号发给带班辅导员;过早离校(凌晨出门),记录并同步通过微信服务号发给带班辅导员。
③特教学校学生,出入校记录发给家长。
(2) 教师功能
记录进出情况。
(3)访客功能
提供公众号预约,指定被拜访人,由被拜访人直接审批方可进入。
审批通过者记录进出信息,出入信息系统记录,照片存入系统(120天内可查)。
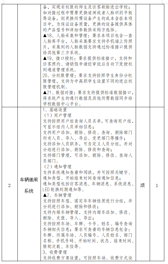
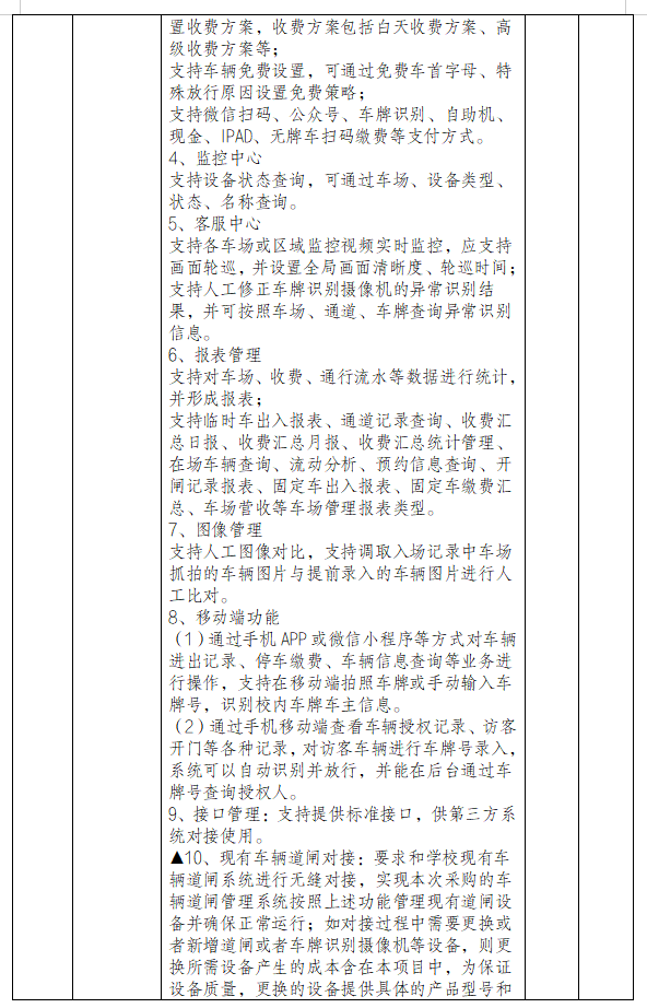
车辆通道功能
(1)本校车辆
登记车牌(与车主映射)后,自动进出,记录进出情况。
(2)访客车辆
提供公众号预约,明确车载人数(门卫核查),指定被拜访人,由被拜访人直接审批方可进入。
审批通过者,保安核实车载人数后开闸;记录进出信息,出入信息系统记录,照片存入系统(120天内可查)。
系统后台管理功能
人行通道系统与校园信息化平台一体化集成,统一身份认证、单点登录,系统用户授权后可查询:异常学生名单,访客、访客车辆,提供按时间、按车牌、按访客姓名(身份证、联系电话)、按接访人(被拜访人)查询。车辆管理系统提供管理员账户,提供标准数据接口,数据推到数据中心。
2.采购项目内容需求




备注:
1.报价为全费用报价,包含人工、材料、运输、装卸、售后服务、税金等交付采购人使用前所有可能发生的费用。
2.合同履行期限:20天以内。
3.所提供货物符合相关标准和规定。
4.免费提供三年质保,一年维保服务。
三、供应商资格要求
1.具有合法有效的营业执照及相关经营资质。
2.具有良好的商业信誉和健全的财务会计制度。
3.具有履行合同所必需的设备和专业技术能力。
4.在近三年内无重大违法违规行为记录。
四、评选方法
综合评分法。
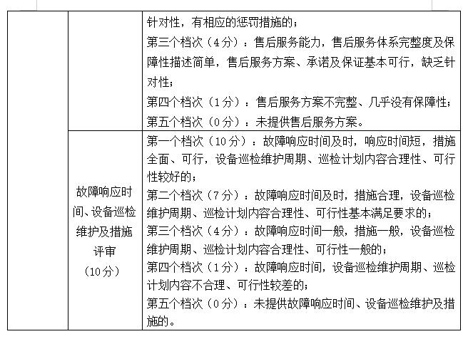
具体评审细则如下:


五、响应文件提交
比选参选单位需在比选公告发布后三个自然日内将密封的比选文件(包括工商营业执照、组织机构代码证副本复印件加盖公章、项目方案及相关证明材料等)现场或邮寄递交KY开元,逾期或不符合条件者视为无效。
比选文件递交和联系地址:云南省昆明市呈贡区万峰街1606号KY开元集团官网
六、有关约定和要求
出现下列情况之一者,比选文件无效,作废处理:
1.报价单位未盖公章或名称与公章不一致的。
2.比选文件字迹模糊不清的。
3.不按要求报价,报价金额、计量单位谬误或提供两个以上报价的。
4.比选文件不密封和不盖骑缝章的。
七、评选
自比选文件递交截止之日起3天内KY开元将组成评价小组对有效比选文件进行评选,评选结果将通过学校官网及时发布。
联系人:孔老师 电话:0871-65919251
地址:云南省昆明市呈贡区万峰街1606号



